
Als Revit-Anwender*In wissen Sie: BIM steckt im Detail!
Modellierung, Plandarstellung und Mengenermittlung gelingen ja noch recht leicht… Aber wie sieht es mit erweiterten Auswertungen für Kostenplanung und AVA, Datenübergaben an andere Fachplaner, Baufirmen und Auftraggeber aus?
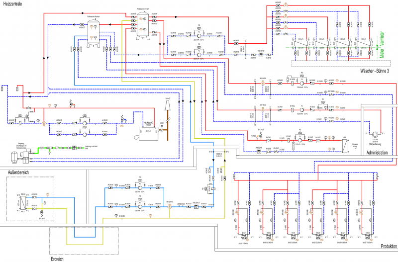
Mit unserem Revit-Content, der auch ein leistungsfähiges TGA-Template enthält, bieten wir Ihnen eine praxistaugliche und zukunftssichere Gesamtlösung für fortgeschrittene BIM-Planung in der Gebäudetechnik.




Familien sind das Herzstück Ihres BIM-Setups!
Familien bezeichnen in der Revit-Welt den Grundtyp des digitalen Bauwerkmodells: Das Element, also z. B. Brandschutzklappen, Heizkörper, Leuchten oder Sanitärobjekte.Gemeinsam mit dem Template bildet eine leistungsfähige Familienbibliothek die Voraussetzung für alle Anwendungsfälle professioneller Planung:
- performante Darstellung
- verlässliche Auswertung
- Datenübergaben an Berechnung und Simulation
Über 1.800 Elemente aus allen TGA-Bereichen werden jährlich gepflegt, erweitert und aktualisiert:
- 100% Hersteller-neutraler Katalog für Ausschreibung
- Normgerechte 2D-Darstellung in allen Projektionsebenen und Leistungsphasen (DE + AT)
- Kollisionskörper für Wartungszonen
- Elektroanschlüsse für Elektroplanung
- Netzdimensionierung Revit nativ„Lüftung, Heizung, Kälte“)
- Einheitliche Bezeichnungslogik für alle Elemente für verlässliche Auswertung und Berechnung
- Konsistente Parameter- und Attributstruktur für verlässliche Auswertungen und IFC-Handhabung
- Performance-orientierte und phasengerechte Detaillierung (LOG 100-300):

Viel Denkarbeit geschieht lange, bevor es an das Modellieren geht - nämlich im Schema. Unser Familienkatalog beinhaltet deshalb auch einen vollständigen Schema-Elementkalog.
Unsere Schemakataloge für HKLS und Elektro
- bauen auf der BIM-Logik auf
- sind 1:1 mit dem Modell verknüpft
- sind 100% auf unseren 3D-Familienkatalog abgestimmt (Bezeichnungen + Attribute)

Revit-Format „Detailelemente“
- Kontrolle über alphanumerische Elementdaten
- Alphanumerik der Schemaelemente ist mit den zugehörigen 3D-Elementen verknüpft
- Automatische Beschriftung
Vorteile mit unserem System
- Massenermittlung in früheren Phasen
- Direkte Berechnung aus dem Schema (z.B. mit Solar Computer)
- Bedienkomfort und mehr Fehlersichert gegenüber entkoppelten AutoCAD-Workflows
