
Dem Datei-Format IFC (= Industry Foundation Classes) kommt in der sogenannten Open-BIM-Arbeitsweise eine immer größere Bedeutung zu. Es handelt sich dabei um ein programmunabhängiges Dateiformat, das von vielen Authoring-Tools gelesen werden kann und somit den digitalen Austausch von BIM-Planungen ermöglicht.
In diesem Artikel wird der Import von IFC-Formaten in Revit inklusive der damit verbundenen Tücken beschrieben.
Etwaige Tipps und Tricks sowie wertvolle Hinweise auf besondere Einstellungen vervollständigen die notwendigen Informationen zu diesem Thema.
Suchbegriffe: Datentransfer, Kommunikation, Übergabe, Übersetzung, integrale Planung, interdisziplinäre Zusammenarbeit, Programm, Authoring-Tool, Werkzeug, Datenformat, Datenaustausch, Anleitung, Import-Export, Building Information Modeling, Modelling
Nachdem die Modelle aus anderen BIM-Softwareprogrammen exportiert wurden, können diese mit der IFC-Import-Funktion in Revit geöffnet werden. Derzeit durch Revit unterstützten IFC-Klassen sind hier aufgelistet.

Zuerst wird ein neues Revit-Projekt erstellt oder ein bereits bestehendes Projekt geöffnet. Im Hauptmenü besteht nun die Möglichkeit, eine neue IFC-Datei zu importieren und die IFC Optionen einzustellen. IFC öffnet ohnehin eine neue Datei, die Optionen stehen allerdings nur bei bereits geöffnetem Revit-Projekt zur Verfügung.

Vor dem Öffnen der IFC-Datei in Revit ist es möglich, die Einstellungen für die importierten Dateien zu ändern. Dies bedeutet, dass IFC-Klassen (IFC-Klassename) auf bestimmte Revit Kategorien (Revit-Kategorie) zugeordnet werden können.

Bevor mit der Überschreibung der zugeordneten Revit-Kategorien zu den IFC-Kategorien begonnen wird, sollte die verwendete Mapping-Datei überprüft werden. Unter Umständen existiert bereits eine ausgereiftere Version einer entsprechenden Mapping-Datei. In diesem Fall sollte diese auch verwendet werden. Zur manuellen Überschreibung des Inhaltes nochmals auf bereits ausgewählte Zellen klicken.
IFC-Klassen, die von Revit nicht unterstützt werden, werden unter IfcBuildingElementProxy und IfcBuildingElementProxyType aufgelistet. Diese Elemente werden in Revit als Kategorie Allgemeines Modell importiert. IFC()Type trägt Informationsspezifika, die für alle Exemplare dieses Typs gleich sind.Wenn Elementen beim Export nicht die richtige Revit-Kategorie zugewiesen wurde, ist der erste Schritt, die Tabelle zu öffnen und zu prüfen, ob sie die dementsprechende IFC-Klassennamen überhaupt beinhaltet.

Die Revit-Kategorie Geschossdecken entspricht in den IFC-Optionen der Revit-Kategorie Fundamente.
-> 
In diesem Beispiel wurde die zugewiesene Revit-Kategorie innerhalb der IFC-Import-Optionen manuell korrigiert, d.h. die Kategorie Geschossdecken wurde mit Fundamente überschrieben. Nachdem wir die IFC-Datei erneut geladen wurde, wird auch die richtige Kategorie zugewiesen. Auch hier zur Überschreibung des Inhaltes auf bereits ausgewählte Zellen klicken.
Wenn die richtige Revit-Kategorie immer noch nicht den Elementen zugeordnet wurde bzw. die Elemente komplett fehlen, so liegt das Problem beim Export. In diesem Fall sind die Einstellungen für den IFC-Export in den IFC-Optionen im Hauptmenü nochmals zu überprüfen.
Im folgenden Beispiel sollen einfache Rahmen aus Stahlträgern und Stahlbeton-Tragwerksstützen mitimportiert werden, die nach dem Import fehlen.

Das Import-Mapping hat die richtige Kategorie zugewiesen, folglich muss das Export-Mapping modifiziert werden.
-> 
Nachdem das Export-Mapping geändert wurde bzw. die konkreten Tragwerksstützen nun eine IFC-Kategorie zugewiesen haben, wird die komplette Struktur fehlerfrei importiert.

Hinweis: Das Erscheinungsbild des Export-Mapping-Fensters hängt von der Authoring-Software ab (Archicad, Revit etc. ...). Der Workflow bleibt derselbe.
Ein weiteres Problem beim Export ist, dass geometrisch komplizierten bzw. hoch-detaillierten Elemente meist die ursprüngliche Detaillierung fehlt, die ihnen vor dem Export in Revit zugewiesen wurde.
Vor dem Export:

Nach dem Export:

Der Verlust von Familientypen ist ebenfalls möglich beziehungsweise werden diese als selbständige Familien dargestellt.

Nach dem Import sind den Elementen ihre IFC-Parameter zugeordnet. Die Parameterwerte, die ihnen vor dem Export zugewiesen wurden, finden sich in den Typeneigenschaften unter IFC-Parameter.

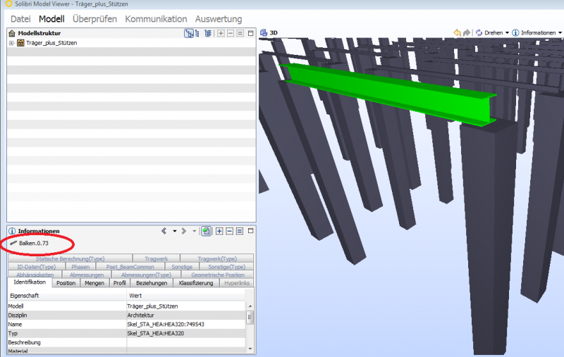
Zur Überprüfung der IFC-Dateien sollte vorab ein IFC-Viewer verwendet werden. Diese sind meist kostenlos erhältlich,
beispielsweise Solibri Anywhere.

Damit können Elemente, deren Eigenschaften sowie deren IFC-Kategorien überprüft werden.

Weitere Informationen zum Thema IFC und Schnittstellenthematiken finden sich im Artikel Übersicht über IFC-Schnittstellen.
