
Unter dem Begriff der BIM Koordination werden unterschiedliche Aufgabengebiete zusammengefasst, welche die Inhalte und Qualitäten digitaler Gebäudemodelle auf Projektebene regeln.
Die BIM Koordination kann in verschiedenen Ebenen stattfinden. Koordinatorische Aufgaben innerhalb eines Fachgebiets bezeichnet man als BIM Fachkoordination, auf der Ebene der disziplinübergreifenden Abstimmung spricht man von BIM Gesamtkoordination.
Inhaltliche Grundlage für die BIM Koordination in einem Projekt ist der BIM Abwicklungsplan. Im Kern besteht die Aufgabe der BIM Koordination in der Überprüfung und Verifizierung der Vorgaben dieses BIM Abwicklungsplans und der Kommunikation und Koordination etwaiger Probleme. Die Datenbasis hierfür liefert das Koordinationsmodell, es kommen Prozesse und Methoden modellbasierten Qualitätsmanagements und modellbasierter Kommunikation zum Einsatz.
Die BIM Fachkoordination dient der Sicherstellung der Vollständigkeit und Qualität von digitalen Bauwerksmodellen innerhalb eines Fachbereichs (wie z.B. der Architektur, Tragwerksplanung, Haustechnik, usw.).
Sie wird üblicherweise innerhalb der Planungs-Projektteams organisiert und regelmäßig durch fortegschrittene Anwender*innen durchgeführt. Übliche Werkzeuge hierfür sind:
- interne Fehlerprotokolle der Authoring Software
- Kontrollansichten und -Listen in den jeweiligen Templates
- Lösungen zur Kollisionskontrolle (z.B. Navisworks, Tekla BIM Sight, etc.)
- Erweiterte Prüfprogramme (wie z.B. Solibri Model Checker)
Die BIM Gesamtkoordination stellt die Integrität und fehlerfreie Konsolidierung aller Fachbereichs-Modelle sicher: Ziel ist es, die interdisziplinäre Abstimmung von Modellinhalten zu untersützen und dabei kritische Planungsfehler (wie z.B. Kollisionen zwischen maßgeblichen Gewerken wie Rohbau und Lüftung) rechtzeitig zu erkennen.
Sie wird abhängig vom Vergabeszenario entweder von Generalplanern in der Planungsphase und Generalunternehmern in der Ausführungsphase übernommen (oder an Experten in Sub vergeben). Seltener beauftragen Bauherren auch direkt eigene Firmen (z.B. auf der Ebene der Projektsteuerung) damit. Übliche Werkzeuge hierfür sind:
- Erweiterte Prüfprogramme (wie z.B. Solibri Model Checker)
- Issue-Management-Plattformen wie z.B. BIM360, Trimble Connect, Kubus BIM Collab, etc.
In der Praxis übernehmen häufig Generalplaner die BIM Gesamtkoordination in der Planungsphase und Generalunternehmer die BIM Gesamtkoordination in der Ausführungsphase. Bei Einzelvergaben in Planung und Ausführung wird die BIM Gesamtkoordination entweder einzelnen Projektbeteiligten (wie z.B. den ArchitektInnen) überantwortet oder separat an spezialisierte Firmen vergeben.
Vor allem, wenn die Daten aus Planung und Ausführung im Betrieb weitergenutzt werden sollen, können zusätzlich Koordinatoren für die geregelte Datenübernahme in Systeme des Facility Managements (CAFM - Computer Aided Facility Management) hinzukommen.
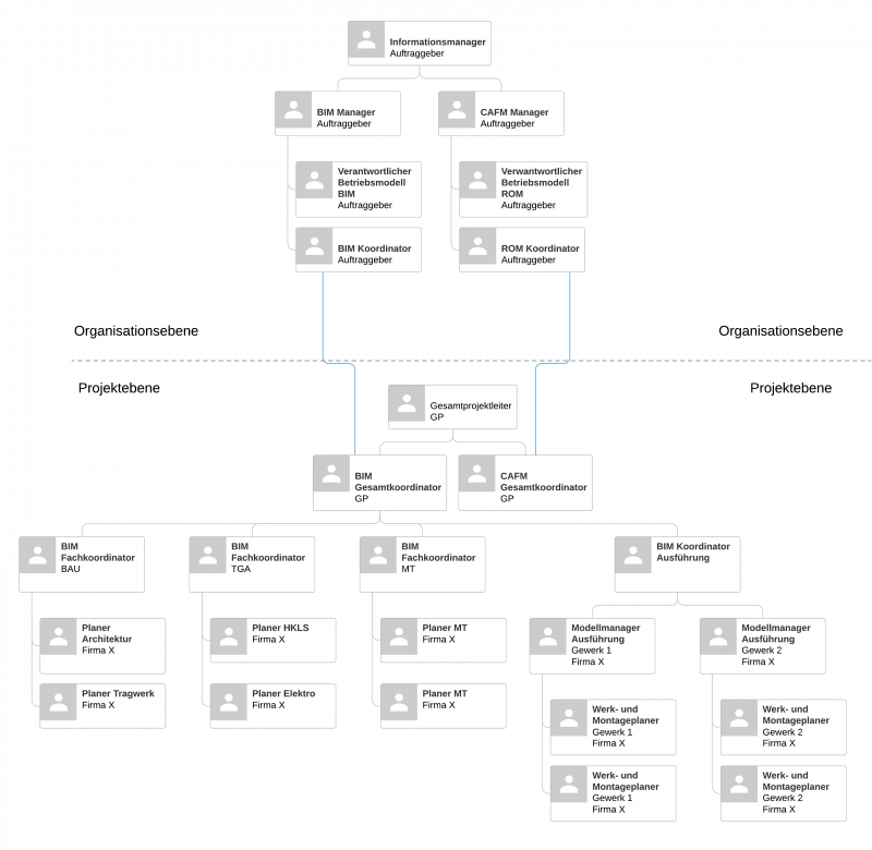
Die Abbildung illustriert eine mögliche Konstellation im Zusammenspiel der verschiedenen Koordinationsaufgaben:

Herausforderungen
Da Einzelvergaben in der Planung sehr üblich sind, stellt vor allem die Koordination von Disziplinen mit gemeinsamen Gebäude-Elementen eine Herausforderung dar. So müssen z.B. Tragwerksstützen sowohl von der Architektur als auch von der Tragwerksplanung durchdacht werden. Aber auch Elemente, die einen Strom- oder Wasseranschluss haben, betreffen häufig mehrere Disziplinen - WCs, motorisierten Brandschutzklappen, Rolltreppen uvm.
Sehr häufig wird daher die Fachkoordination ausgeweitet und von einem Unternehmen zentralisiert für mehere Teilmodelle durchgeführt - z.B. Fachkoordination Hochbau (Architektur + Tragwerksplanung) und Fachkoordination TGA (Elektro, HKLS, MSR).
Besonders herausfordernd sind Elemente, die alle Disziplinen betreffen - allen voran sind dies Öffnungen und Auslässe wie Durchbrüche und Schlitze. Diese lassen sich i.d.R. nur auf der Ebene der Gesamtkoordination zielführend abstimmen.
